Master Of Animation, Games & Interactivity
Master Of Animation, Games & Interactivity

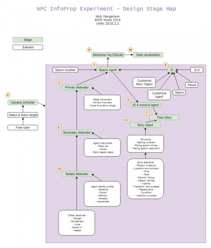
I've consolidated some of my notes into this map to tidy them up a little and keep myself on track with each design stage. Stages 9 onwards are for Studio 2 and later experiments. Hopefully I will have some chatty little NPC's for people to play with by the end of semester.

About This Work

By Nick Margerison
Email Nick Margerison
Published On: 07/08/2018

academic:

background

mediums:

programmatic, other

scopes:

component work

tags:

Project Design, studio 1, Design document