Master Of Animation, Games & Interactivity
Master Of Animation, Games & Interactivity

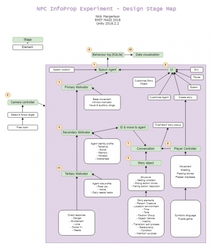
I'm now at stage 5 of this plan after 6 weeks of work. Hoping to get to stage 8 by the end of semester in 8 weeks time.

About This Work

By Nick Margerison
Email Nick Margerison
Published On: 19/08/2018

academic:

production

mediums:

programmatic

scopes:

prototype

tags:

Game, Project Design, Prototype, studio 1