Master Of Animation, Games & Interactivity
Master Of Animation, Games & Interactivity

Here is the presentation I did for my pre-pitch ideas to the Playable City Brunswick team:

https://drive.google.com/file/d/1HZosewjACVnggukEHLRkqn2KtiP3oM1h/view?usp=sharing

The purpose of the pre-pitch presentation was to share all of our initial ideas with the group for further discussion and brainstorming.

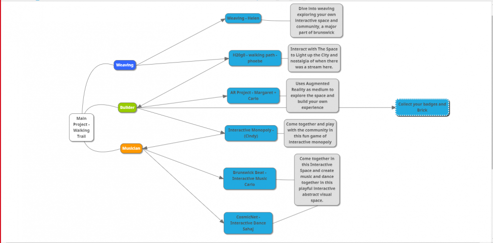
I proposed a "makers" theme to the group - framing the walking trail around different types of "making", as Brunswick's history shows that the community has always been makers; from the blue collar workers of the industrial days, to the creative markets and makerspaces that have popped up in Brunswick today. The group was really into the idea, and the next day, we further fleshed out the overarching theme and framework for our individual projects to sit under.

There will be four different sections to the trail:

  • Weaving
  • Building
  • Music-Making
  • Celebrating

We also discussed which projects we'd like to work on, and drafted a rundown for the pitch presentations next week.

About This Work

By Helen Kwok
Email Helen Kwok
Published On: 16/03/2020

academic:

background, context

mediums:

other

scopes:

component work

tags:

AGI Studio 3, Playable City Brunswick, Studio 3, ideas, playable cities, pre-pitch, brainstorming