Master Of Animation, Games & Interactivity
Master Of Animation, Games & Interactivity

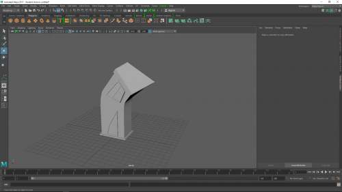
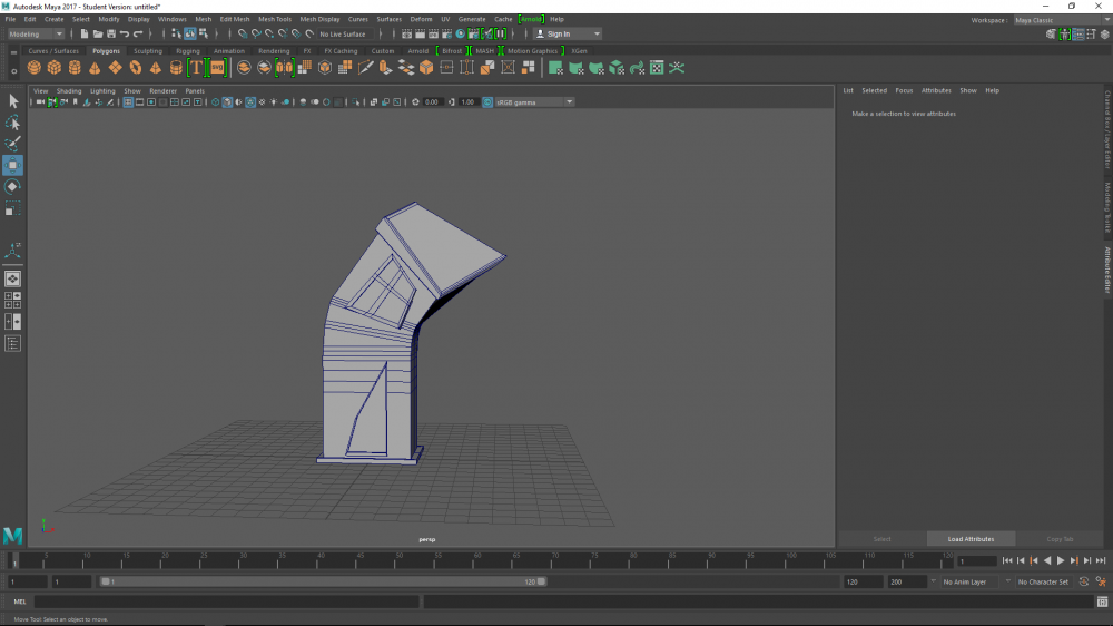
3D models inspired by expressionist and surrealist elements 

Exploring the use of 'crazy' buildings that I want to use to slowly populate my environment. Going against the norm and using shapes that don't use straight lines and typical presentation I hope these kinds of models would assist in unsettling the user as they move throughout the environment.

About This Work

By Rachel Nixon
Email Rachel Nixon
Published On: 13/05/2018

academic:

background

mediums:

illustration

scopes:

sketch

tags:

studio 1